How The PopulisTree Works

On this page, you can find details about the two steps of The PopulisTree: (1) the identification of populist parties, and (2) their classification into types and sub-types.

 

IDENTIFICATION OF POPULIST PARTIES

For the identification of populist parties, an essential source is The PopuList by Rooduijn and colleagues (2023); please ensure that this source is also cited when using the PopulisTree datasets.

National elections: Populist parties are identified using The PopuList (Rooduijn et al., 2023), which covers the period 1989–2022. Parties considered borderline cases by Rooduijn and colleagues (2023) are excluded, as the PopulisTree focuses on actors for whom populism is a core ideological feature, rather than merely a communication style or political strategy. See this page for details.

European elections: Populist parties are primarily identified using The PopuList (Rooduijn et al., 2023), again by excluding borderline cases. Additional sources are used to include parties that received at least one percent of the vote in any election since 1979, as well as new parties taking part in the 2024 European Parliament elections. See this page for details.

 

CLASSIFICATION OF POPULIST TYPES AND SUB-TYPES

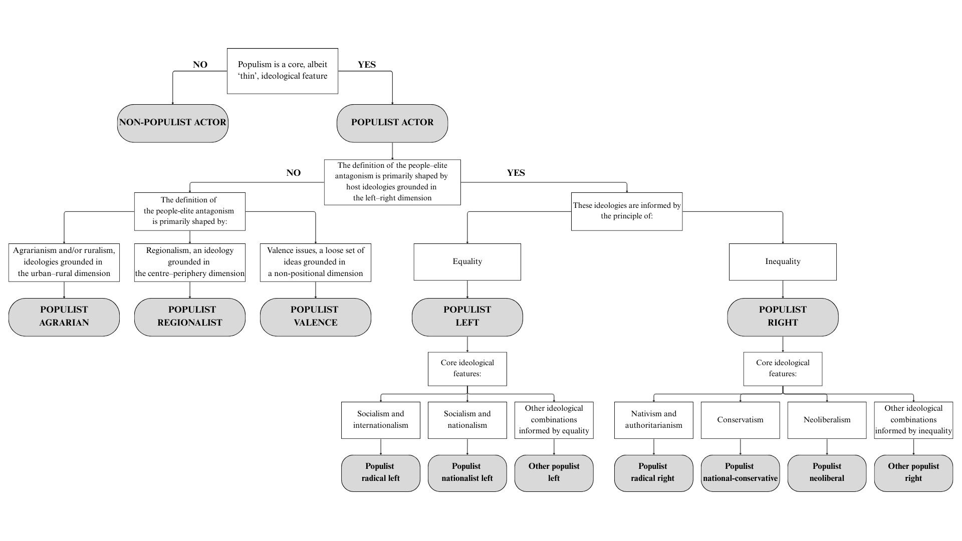
The PopulisTree analyses how the antagonism between ‘the people’ and ‘the elites’, the essential dichotomy at the heart of populism, is defined by political actors. In particular, the key goal of The PopulisTree is not to assess the overall ideological profile of an actor; instead, its key analytical focus is placed on what ideologies or sets of ideas are essential to give specific meaning to the people–elite antagonism in each individual case.

If the antagonism is primarily shaped by host ideologies grounded in the left–right dimension, The PopulisTree distinguishes between actors oriented toward equality or inequality (Bobbio, 1996), allowing the identification of populist left and populist right actors, respectively.

 

Populist Left

The populist left defines the people–elite antagonism through host ideologies grounded in the principle of equality. This is most often articulated in socio-economic terms, since its ideological core typically draws on strands of socialism (Katsambekis and Kioupkiolis, 2018; March, 2011), though it may also be expressed in socio-cultural terms. The PopulisTree identifies three sub-types within the populist left.

Populist radical left: actors combining populism with socialism and internationalism (March, 2011).

Populist nationalist left: actors combining populism with socialism and nationalism (cf. March, 2011).

Other populist left: actors presenting other ideological combinations informed by the principle of equality.

 

Populist Right

The populist right defines the people–elite antagonism through host ideologies grounded in the principle of inequality. The PopulisTree identifies four sub-types within the populist right.

Populist radical right: actors combining populism with nativism, namely the idea ‘that states should be inhabited exclusively by members of the native group’ (Mudde, 2007: 19), and authoritarianism, expressed in demands for law-and-order measures and strict punishment of criminals (ibid.).

Populist national-conservative: actors combining populism with conservatism (Pankowski and Kormak, 2013), emphasizing patriotism, traditional values, community, and law and order. This is often, although not necessarily, accompanied by a focus on national sovereignty in cultural, political, or economic terms.

Populist neoliberal: actors combining populism with neoliberalism (Mudde, 2007), framing the ‘taxpayer’ as the people against state interference, high taxation, welfare spending, and bureaucracy.

Other populist right: actors presenting other ideological combinations informed by the principle of inequality.

 

If the antagonism is not primarily shaped by host ideologies grounded in the left–right dimension, The PopulisTree distinguishes between populist agrarian, populist regionalist and populist valence actors

 

Populist Agrarian

The populist agrarian type defines the people–elite antagonism through agrarianism and/or ruralism, ideologies that are grounded in the urban-rural dimension. These actors defend the values and interests of the countryside and rural communities (Canovan, 1981; Strijker et al., 2015).

 

Populist Regionalist

The populist regionalist type defines the people-elite antagonism through regionalism, an ideology that is grounded in the centre–periphery dimension. These actors champion the distinctiveness and autonomy of a specific territory within the national state (McDonnell, 2006; Mudde, 2007).

 

Populist Valence

The populist valence type defines the people–elite antagonism through valence issues, such as anti-corruption appeals, the moralization of politics, and competence. These constitute a loose set of ideas that are widely appreciated by voters, grounded in a non-positional dimension (Zulianello and Larsen, 2024).

 
Sources

Bobbio, N. (1996). Left and Right: The Significance of a Political Distinction. Chicago: University of Chicago Press.

Canovan, M. (1981). Populism. London: Junction Books.

Katsambekis, G. and Kioupkiolis, A. (eds). (2019) The Populist Radical Left in Europe. Abingdon: Routledge.

March, L. (2011). Radical Left Parties in Europe. Abingdon: Routledge.

McDonnell, D. (2006). A weekend in Padania: regionalist populism and the Lega Nord. Politics, 26(2), 126-132.

Mudde, C. (2004). The populist zeitgeist. Government and Opposition 39(4): 541–563.

Mudde, C. (2007). Populist Radical Right Parties in Europe. Cambridge: Cambridge University Press.

Mudde, C. (2019). The Far Right Today. Cambridge and Oxford: Polity

Pankowski, R. and Kormak, M. (2013). Radical nationalism in Poland: From theory to practice. In: Melzer, R. and Serafin, S. (eds) Right-Wing Extremism in Europe: Counter Strategies and Labor-Market Oriented Exit Strategies. Berlin: Friedrich Ebert Foundation, 157–168.

Rooduijn, M., Pirro, A. L. P., Halikiopoulou, D., Froio, C., van Kessel, S., de Lange, S. L., Mudde, C., and Taggart, P. (2023). The PopuList 3.0: An Overview of Populist, Far-left and Far-right Parties in Europe. www.popu-list.org. DOI 10.17605/OSF.IO/2EWKQ.

Rooduijn, M., Pirro, A. L. P., Halikiopoulou, D., Froio, C., van Kessel, S., de Lange, S. L., Mudde, C., and Taggart, P. (2024). The PopuList: A database of populist, far-left, and far-right parties using expert-informed qualitative comparative classification (EiQCC). British Journal of Political Science 54(3): 969–978.

Strijker, D., Voerman, G. and Terluin, I. (eds) (2015). Rural Protest Groups and Populist Political Parties. Wageningen: Wageningen Academic Publishers.

Zulianello, M. and Larsen, E.G. (2024). Blurred positions: The ideological ambiguity of valence populist parties. Party Politics 30(1): 190–199.

Funded by the European Union- Next Generation EU, Mission 4 Component 2 Investment 1.1 CUP J53D23005090001. PRIN 2022 Project ‘The Visual Politics of Populism’ [Project ID: 20222ERHBA, Principal Investigator: Mattia Zulianello]

The PopulisTree

A New Tool to Explore the Varieties of Populism in Europe.

Policy

Cookie Policy

© 2025 PopulisTree | Made by mattiageneroso.com